Instance Verification Kit (IVK)
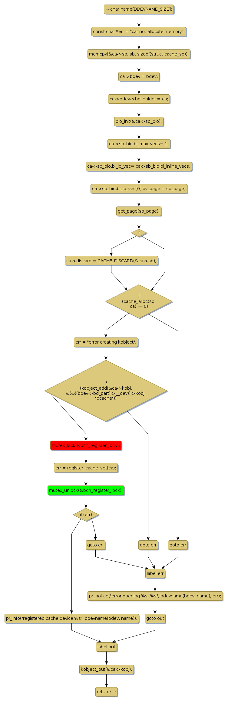
mutex lock @ [46079+31+/linux-3.19-rc1/drivers/md/bcache/super.c]
Instance Signature: bch_register_lock
|
The Matching Pair Graph:
|
|
Function Name
|
Control Flow Graph (CFG)
|
Events Flow Graph (EFG)
|
Source Correspondence
|
|
register_cache
|
|
|
[45379+14+/linux-3.19-rc1/drivers/md/bcache/super.c]
|